2023 年中国 AI 框架行业龙头公司全方位对比 ( 附业务布局汇总、业绩对比、业务规划等 )
AI 框架行业主要龙头公司:海光信息 ( 688041.SH ) ;景嘉微 ( 300474.SZ ) ;紫光国微 ( 002049.SZ ) ; 百度 ( 09888.HK ) ; 华为 ; 一流科技 ; 旷视科技等
本文核心数据:中国 AI 框架企业区域竞争 ; 中国 AI 框架企业业务布局对比 ; 中国 AI 框架企业业务规划对比
AI 框架产业龙头公司汇总
目前,我国 AI 框架产业的龙头公司数量较多。其中,上游芯片设计公司包括 GPU 厂商景嘉微 ( 300474.SZ ) 、CPU 厂商海光信息 ( 688041.SH ) 、龙芯中科 ( 688047.SH ) ,FPGA 厂商安路科技 ( 688107.SH ) 、紫光国微 ( 002049.SZ ) 、复旦微电 ( 688385.SH ) 、云天励飞 ( 688343.SH ) ,通用型智能芯片厂商寒武纪 ( 688256.SH ) ,内存厂商澜起科技 ( 688008.SH ) ,以及 AI 芯片封测厂商通富微电 ( 002156.SZ ) ; 中游的 AI 框架开发公司包括华为、百度 ( 09888.HK ) 、旷视科技、一流科技 ; 下游的人工智能算法公司包括科大讯飞 ( 002230.SZ ) 、汉王科技 ( 002362.SZ ) 、海康威视 ( 002415.SZ ) 、拓尔思 ( 300229.SZ ) 、博彦科技 ( 002649.SZ ) 、万兴科技 ( 300624.SZ ) 、虹软科技 ( 688088.SH ) 。




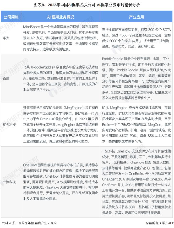
AI 框架行业龙头公司业务布局对比
国内的 AI 框架企业主要有华为、百度、旷视科技、一流科技等。其中,华为 Mindspore 在行业赋能方面成绩斐然,拥有 300 多个 SOTA 模型,超过 4000 个开源生态社区贡献者,支持超过 5000 个在线 AI 应用,广泛应用于工业制造、金融、能源电力、交通、医疗等行业。

近两年国内厂商推出的 AI 框架市场占有率正稳步提升。华为 MindSpore 框架开源后获得国内外开发者的积极响应,是国内最活跃的 AI 开源框架 ; 百度飞桨 PaddlePaddle、一流科技 OneFlow 开发者规模也在持续壮大。
注:①查询日期为 2023 年 8 月 1 日 ; ②开源代码提交的次数 ( Commits ) 表征开源项目活跃度 ; ③代码复刻、分叉 ( Fork ) ,表征开源项目被引用情况 ; ④点赞数 ( Star ) 表征开源项目关注度 ; ⑤贡献者 ( Contributors ) 表征开源项目贡献者规模。
AI 框架行业龙头公司 AI 框架业务规划对比
深度学习框架的开源使得人工智能领域的入门技术门槛大幅降低,进一步扩大了技术规模,促进了技术和应用的有效融合及人工智能全产业链的整合。此外,人工智能落地过程中必然会涉及更广泛的应用场景,需要开发者根据数据、计算、部署场景、硬件解决方案等不断调优算法,而开源的深度学习框架使开发者可以直接使用已经研发成功的深度学习工具,减少二次开发,提高开发效率。华为、百度、一流科技、旷视科技具体 AI 框架业务规划与生态建设情况分析如下:
来源:前瞻网


