无人机“失踪”了,人事出现“动荡”了,大疆“飘”了?
来源 / 百略网
无人机“起飞”了,大疆却“飘”了?
大疆的无人机一直以来是号称天不怕地不怕,因为自己掌握着无人机的各种技术,所以即便是美国对其进行封杀打压,大疆也从来不怂,而且大疆更是硬生生的在美国的打压下,拿到了全球近八成的无人机市场。但是近些年来,大疆产品被曝出的问题层出不穷,并且大疆内部管理层似乎也出现了“动荡”。
近日,一位网友向《消费者报道》反映,自己在今年8月购买的一款大疆入门级无人机御Mavic Mini,在使用时竟然凭空消失了。

根据这位网友爆料称,在飞行器到手10天左右后,在楼顶操作飞行器,大概飞行3分钟后,界面出现了飞行器信号弱的调整信号,而这位网友并未进行操作,遥控器信号就马上丢失,一段时间后,飞行器就消失得无影无踪了。
而在其找到大疆技术人员时,大疆的技术人员并没有说是什么原因造成飞行器飞丢,只是说可以9折购买全新机器。有意思的是,这位网友在经过黑猫投诉后,之前的9折换机变成了6折换机。大疆的意图我们暂且不知,但是这种处理事情的态度,很难得到用户好感。
而通过黑猫投诉发现此类情况并不是单一现象。有很多网友在购买大疆的无人机产品后出现产品质量问题,并且有很大一部分网友表示其存在暴露安全隐患问题。

除了产品质量问题,大疆内部似乎也存在一定问题。
10月14日,虎嗅从多个信源获悉,刚履新大疆创新(DJI)6个月的大疆市场副总裁陈慕儒(Mia Chen)即将离职。虎嗅就此向大疆公关负责人谢阗地求证,对方回应称不予置评。
不过,据虎嗅所知,陈慕儒已经加入大疆离职群,并且大疆市场部员工已经收到了陈慕儒的离职邮件。而离职原因也是尚不可知。

据路透社8月消息,从3月以来,大疆一直在有条不紊的进行裁员。据报道,当时大疆创始人汪滔命令即将上任的营销副总裁陈慕儒削减三分之二的营销和销售人员,其他团队也进行了类似的裁员。
虽然大疆对此事矢口否认,但是今年以来,关于大疆裁员的传闻一直未停。今年4月,有媒体报道称,大疆正在进行“至少50%的裁员清扫计划”,大疆以在家办公为由,禁止员工进入办公区域。
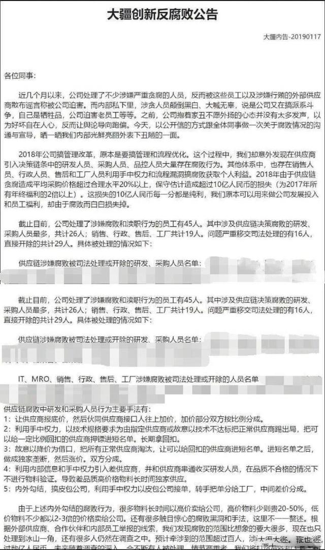
另外,在2019年1月,大疆对内发布了一份反腐败公告,称公司近几个月以来处理了一批涉嫌严重贪腐的人员,已处理45人,其中移交司法处理的有16人,直接开除的有29人。

总之,对于大疆来说,虽然掌握着无人机的核心科技,并且已经是响彻全球的无人机厂商,但是如果不将消费者的用户体验以及公司自身的管理放在第一位,那么无论做的多大,也一定会慢慢跌落下去。