智能传感器产业链全景梳理及区域热力地图
行业主要上市公司:华工科技 ( 000988 ) ;中航电测 ( 300114 ) ;森霸传感 ( 300701 ) ;汉威科技 ( 300007 ) ;敏芯股份 ( 688286 ) ;四方光电 ( 688665 ) ;高德红外 ( 002414 ) ;歌尔股份 ( 002241 ) ;兆易创新 ( 603986 ) ;必创科技 ( 300667 ) 等。
本文核心数据:智能传感器企业业务完成情况 ; 智能传感器产业园区分布 ; 智能传感器企业动向
智能传感器产业链全景梳理:产业链条长
智能传感器在工业 4.0 时代扮演着十分重要的角色。随着物联网在工业领域的应用推广,智能传感器在其中的应用越来越广泛。智能传感器是物联网技术的最底层和最前沿,对物联网产业发展有着十分重要的意义。从产业链来看,智能传感器上游主要为设计、原材料以生产设备供应 ; 中游为智能传感器器件加工制造与封装测试 ; 下游是终端产品制造,其中以消费电子、工业控制、汽车电子、医疗电子等应用领域为主。
智能传感器上游主要是原材料、生产设备和电子元器件生产制造厂商,代表企业有中环材料、龙津绿能紫金矿业等 ; 中游为智能传感器制造厂商该环节目前的代表上市企业有:必创科技、敏芯股份、四方光电、森霸传感、中航电测等 ; 智能传感器行业的下游应用产业主要包括工业制造、汽车电子和消费电子等。

从代表性企业分布情况来看,智能传感器多分布于我国的东部地区,江苏、山东、湖北、广东地区代表性企业较多,同时,河南、北京、浙江和上海也拥有较多代表性企业,如汉威科技、森霸传感等。
智能传感器产业园区分布图:形成五大区域格局
根据中国 ( 无锡 ) 物联网研究院,截至 2024 年,目前国内已逐渐形成包括长三角、珠三角、京津、中部和东部在内各具特色的智能传感器五大集聚区。京津地区主要从事前沿新型智能传感器的研发 ; 珠三角地区依托资本市场和人才优势,打造了热敏、磁敏、超声波等传感器产业体系 ; 长三角地区依托自身工业基础和金融环境,打造了国内最大规模的传感器产业集群 ; 东北地区则主要以 MEMS 传感器为主 ; 中部地区以产学研紧密结合的模式,在气体传感器等多个细分产品领域发展良好。
从具体代表性园区来看,结合《2023 中国智能传感器产业发展与十大高质量园区报告》中中国智能传感器产业链构成、市场产值规模、资源布局等内容,并从产业竞争力、配套竞争力、区域竞争力三个维度及 19 项指标入手对中国智能传感器产业园区进行综合评价,评选出十大园区名单。根据这一评价指标,评选出前三甲为:苏州工业园区以 92.5 分居首位,上海张江高新技术产业开发区 91.2 分,无锡国家高新技术产业开发区 87.9 分。

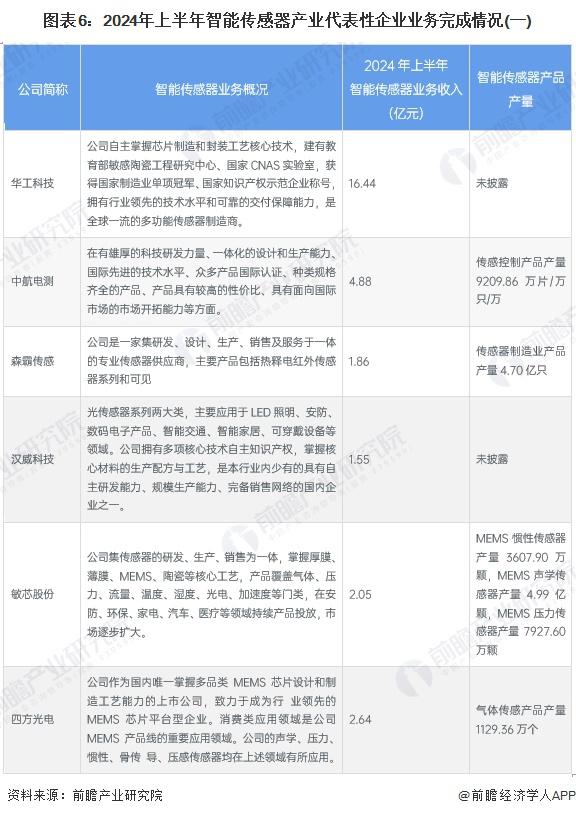
中国智能传感器代表性厂商通常具有规模化生产能力,目前厂商均具备了多款产品的研发、生产能力,在技术水平上具有向国际市场开拓的竞争力,并逐步实现了向下游细分行业的应用,2024 年上半年智能传感器产业代表性企业业务完成情况如下:
智能传感器产业代表性企业最新动向
2023 年以来,国内智能传感器代表性厂商布局动态主要以拓展下游应用为核心的技术研发为主。智能传感器代表性企业最新动向如下:
来源:前瞻网
