快手抄作业,能成为本地生活「拼多多」吗?
曾经 " 百团大战 " 仅剩的三强(美团、糯米、大众点评),如今只剩美团,但美团并不 " 孤单 " ——随着快手高调公布成绩单,本地生活市场的焦灼 " 战事 ",似乎要将美团拉下场。
不久前,快手高级副总裁、本地生活事业部负责人笑古在某活动上自豪地表示,起步于 2022 年 10 月的快手本地生活业务,在过去一年看到了商业趋势,也跑通了商业模式。
快手公布的数据亦显示,2023 年 Q4 其本地生活下单用户数同比增长 23 倍,GMV 同比增长 25 倍,本地生活业务日均支付用户数环比提升超 40%。
表面上看,快手的这份成绩增速惊人。但是在数字背后,快手本地生活究竟有几斤几两?在与抖音、美团的竞争中,快手能成为本地生活市场的 " 拼多多 " 吗?
抖音破局本地生活
天下大势,分久必合,合久必分。
" 百团大战 " 后,随着糯米网被百度收购,美团与大众点评合并,其时,本地生活的 " 到店 " 市场变成了美团(80% 以上份额)和其他。现如今,美团已经没有了绝对垄断份额,抖音、小红书和快手们则掀起了 " 诸王的纷争 "。
2024 年 1 月 2 日,抖音生活服务公众号发布的《2023 年度数据报告(完整版)》显示,2023 年抖音生活服务门店共覆盖超过 370 座城市,超 450 万实体门店获得生意增长。而在一年前的数据报告中,抖音生活服务的数据则是 " 合作门店超 100 万,帮助超过 28 万个中小商家实现营收增长 "。
反观美团,根据媒体报道,从 2010 年发展到 2016 年,其在线商家数量才达到 440 万。而抖音从 2021 年入局本地生活到发展 450 万家实体门店只用了 2 年时间,其跑马圈地的速度很难不让美团感受到危机。
其实抖音之所以能快速破局本地生活市场,主要做了两件事。
首先,抖音吸引商家的策略很简单——开局打出 "0 服务费 " 这张牌。等到 2022 年 6 月 1 日,抖音才开始对生活服务业务收取软件服务费,且同时对合规经营商家提供返还 50% 软件服务费(不含 0.6% 支付通道费)的激励政策,对符合条件的小微商家、疫情严重地区的商家提供最高返还 100% 软件服务费(不含 0.6% 支付通道费)的保护政策。直到 2023 年 2 月,抖音生活服务软件服务费返还比例才明显降低到 5%。
此外,抖音与美团在吸引用户完成消费转化的路径上也完全不同。美团用户往往是先有消费意向,然后通过筛选口味、评价等后,才做出消费选择。而在抖音,用户往往是被商家推荐内容或达人探店视频 " 种草 ",然后才产生消费意向。
这种内容营销带来的可观流量以及潜在营收增长,也是吸引商家入驻的重要因素。据抖音生活服务报告数据显示,2023 年抖音入驻的团购达人数量增长 2.89 倍,达人探店助力实体商家增收 946 亿。与去年相比,短视频交易额增长 83%。
美团的 " 防守 "
作为从战场上走下来的胜利者,美团在外界看来依旧是行业巨头。不久前,受其 2023 年第四季度及全年财报的利好影响(全年收入 2767 亿元,同比增长 25.8%,净利润 139 亿元),美团股价还迎来了一波持续上涨。
好看的财报虽然能提升资本市场对美团的信心,但更重要的则是要应对 " 诸侯的围攻 "。2024 年 2 月,美团进行了新一轮的组织架构调整,对核心本地商业相关多项业务进行了整合。
美团相关高管对此的解释是:" 一方面来看,外卖配送和到店及酒游这两个业务团队可以更紧密地合作,为商家提供更好的服务,创造更多的价值,提高其运营效率。另一方面,团队的整合可以帮助我们更好地识别消费者需求,增强美团产品和定价竞争力,也将改善消费者体验,强化美团是本地服务首选平台的消费观念。"
之所以这么做,是因为美团与抖音重合度太高。据第三方机构 QuestMobile 发布的《2023 年本地生活服务行业洞察》显示,抖音与美团重合用户规模超 3 亿,重合用户占美团总体用户的 81%。

不过在惊蛰研究所看来,美团此举可能并非是针对越来越快的抖音所进行的防守。毕竟二者在用户使用逻辑上截然不同,因此美团扩大新线市场很大程度上是自然的业务扩张或是长期的市场战略布局,并非是真正意义上针对抖音的防守行为。
此外,向低线城市下沉是美团的另一个策略。据介绍,2023 年二季度,美团到店业务在全国范围内扩大了直营模式,取代了低线城市以往的代理运营模式。扩大直营的好处也非常直观地体现在了财报上:到店酒旅业务方面,2023 年,美团节假日预订量创下历史新高,并实现全年 GTV 同比增长超过 100%。年交易用户增长超 30%、年活跃商户增长超 60%,均创历史新高。
美团管理层表示:" 尽管该投资影响了我们的短期盈利能力,但投资的回报将显著有利于业务的长期发展。"
相比美团向下的策略,行业更关注美团如何 " 稳住 " 商家。一位接近美团内部的人士表示,商家最看重的不是优惠返点,是流量,谁给的流量多,就偏向谁。
因此,美团选择投入更多营销费用,继续巩固当下的规模优势。而过去一段时间在低线城市获得快速增长的美团,则与同样目标低线市场的快手撞了个满怀。从这一点来看,虽然体量上有着明显差距,但真正与美团形成正面竞争的还是快手。
抄作业的快手
2021 年,美团与快手签署战略合作的时候,或许没想到快手在本地生活业务的增长速度会如此之快。
数据显示,2023 年快手本地生活新线城市(三线及以下)用户规模增长 545%。快手平台有下单行为的老铁用户人均月购物金额超 1000 元,活跃日活用户日均使用时长超 2 小时。
在创造高增速上,快手主要靠两招。第一招是学习抖音,做好基础建设。
在内容方面,快手已经推出了 " 飞鸟计划 ",提供亿级流量、千万现金、十万好货、百场培训,为本地团购达人发放专属补贴,激励产出优质本地生活内容。
截至 2023 年 12 月,快手团购达人数同比增长 191%。2024 年,快手持续推出 " 扶摇计划 " 和 " 星光机构计划 ",帮助更多优质达人的孵化成长。在商家运营方面,快手与美团的合作不仅使快手用户可以直接在美团小程序下单,更为商家从美团向快手过渡提供了时间和空间。
其次,快手进一步加强了商家生态的基建。包括:自建商家管理系统,出台各行业经营规范;制定商家扶持政策,降低平台技术服务费,加大价格补贴和流量激励;发布区域和行业服务商招募政策;建立快手本地生活达人分销体系和选品中心。
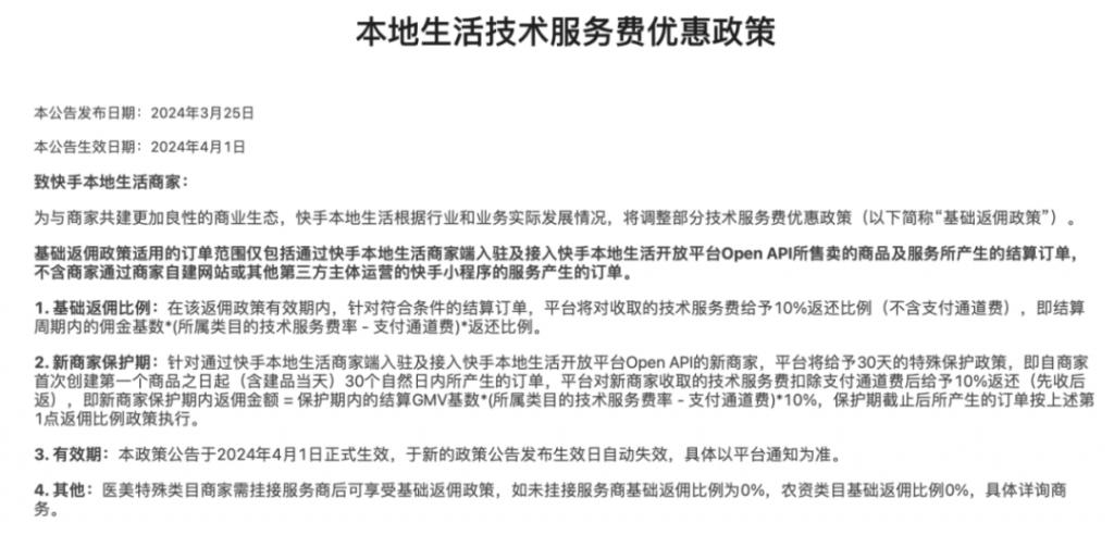
此外,在技术服务费方面,快手只收取 1-2% 的费率外,在 2023 年 7 月开始按照 60% 的比例向符合标准的商家返还技术服务费,2024 年 4 月 1 日起返还比例下降到了 10%。

在商品品类方面,快手更加聚焦,主要集中在餐饮、休娱和酒旅 3 个类别;抖音却有美食、亲子、美发等 11 个品类。快手涉及品类较少一方面是因为其不像美团、抖音具备雄厚的现金支撑,另一方面快手也希望聚焦年轻用户的主要消费品类实现快速增长。根据报告数据,2023 年 30 岁以下年轻用户贡献了快手本地生活近 4 成 GMV,并呈现稳中有增的趋势。年轻用户对于餐饮、娱乐消费、酒旅消费的需求较为旺盛。
快手创造高增长的第二招,是用差异化策略挖掘未被注意到的增长空间。
快手的差异化主要体现在 " 低价 + 低线 "。快手的低服务费策略给了商家更大的利润空间,也因此能够向用户提供 " 更便宜 " 的价格;而走下沉市场的低线策略,则更像是拼多多 " 农村包围城市 " 的路子,在低线城市的用户还未熟悉 " 短视频种草 " 的套路前,先入为主的占领其心智,让快手迅速避开了 " 战事激烈 " 的地方,找到了自己的增长发展空间。
报告数据显示,2023Q4 快手本地生活到店综合品类 GMV,较 2023Q1 增长了 830.7%,用户规模增长 682.5%。其中,快手本地生活用户新线城市(三线及以下)用户居多,用户占比从 2023Q1 的 27% 提升至 54.5%。
入局本地生活,快手还不够上桌
虽然快手拿出了一份高增速的本地生活成绩单,但在外界看来,并不值得庆祝。一位快手前员工表示,(数据)只是看起来很美罢了,抛开规模基数谈增速,是常规的公关话术美化而已。
业内人士也有类似看法," 美团的核心本地商业分部的收入是 2069 亿元,抖音本地生活的 GTV(核销后交易总额)完成了接近 2000 亿元。快手全年营收才 1135 亿,而且里面还有 600 多亿是线上广告收入,就规模上来说,还不够上桌的。"某业内人士说道。
据快手科技发布的 2023 年第四季度及全年业绩显示,2023 年全年,快手总营收为 1135 亿元,同比增长 20.5%;经调整后净利润为 103 亿元,同比扭亏为盈。
快手的收入主要包括线上营销服务(广告)、直播和其他服务(含电商)。2023 年全年,广告业务营收 603 亿元,同比增长 23%;直播业务 390.5 亿元,同比增长 10.4%;包括电商在内的其他服务营收 141.1 亿元,同比增长 44.7%。由此可见,2023 年快手整体营收的增长主要是靠广告业务和电商业务的推动。
低线市场的规模固然诱人,但快手还要面对用户忠诚度的问题。
据 QuestMobile 发布的数据显示,2023 年 9 月线上高消费意愿用户增长贡献率方面,一线城市占比仅为 1.7%,二线城市占比 29.1%,三线及以下城市占比 44.2%,新线城市(三线及以下)居民开始成为消费的主导群体。
这一趋势不光被快手看到,更多的品牌商也早已看在眼里。以消费品牌为例,新线城市(三线及以下)跟一二线城市已经几乎没有区别了:星巴克、瑞幸、霸王茶姬、喜茶、汉堡王等餐饮品牌早已经去到了更下沉的区域,诸如外卖、网红餐厅、影院、健身房、音乐节等在这类城市也十分普遍。在消费品牌趋同的情况下,平台之于消费者的作用,就只剩比价了。
对于不涉及外卖,仅以 " 到店验券 " 圈用户的快手,很难长期通过低价挽留用户——毕竟,不管是商家还是快手,都不可能长期负担这样的高运营成本。
" 在当下,快手还是需要加速扩大规模的,不管是商家的还是用户的。" 一位业内人士分析道," 这个(持续补贴的)做法很难长久,价格战能打多久并不好说。毕竟资本还是要看盈利的。"
尽管前路困难重重,但快手仍然信心十足。财报后的业绩电话会上,快手创始人兼 CEO 程一笑提到,本地生活业务是快手非常看好的新业务之一,并强调 2023 年是快手本地生活业务真正意义上的元年。程一笑还在业绩会中表示," 本地生活业务作为优质的内容供给,不仅贡献 GMV,还能更好地满足用户需求,为平台贡献用户价值,提升用户粘性,是我们非常看重的新业务之一。"
如今的快手就像在补暑假作业的小学生,一边说着 " 要把别人做过的题再做一遍 ",一边思考着如何应对老师、家长的要求。
只是,市场不会管你是备考班,还是刚入学,考卷面前,人人平等,没有开卷。
来源:惊蛰研究所