2023 年智慧农业行业企业布局状况分析 各类型企业布局侧重点不同
行业主要上市公司:海芯华夏(430706)、吉峰科技(300022)、神州信息(000555)、天禾股份(002999)、隆平高科(000998)、新天科技(300259)、新洋丰(000902)等
本文核心数据:市场供给;智慧农业企业布局和规划
1、智慧农业概念辨析
智慧农业是新一代信息技术与农业决策、生产、流通交易等深度融合的新型农业生产模式与综合解决方案,通过对人、机、物等的全面连接,一方面对农业生产进行全流程跟踪式监测、管理,以数据驱动技术流、资金流、人才流、物资流,实现更为高端化、智能化、绿色化的农业产品的种、管、采收、储存、加工等;另一方面打通供需连接渠道,打造快速、高效、精准的农业产销生态系统,重塑农业与消费者之间双向互动关系,构建起覆盖农业全产业链、全价值链的全新生产和服务体系。
智慧农业不是新一代信息技术在农业的简单应用,它具有更为丰富的内涵和外延,它既是农业数字化、网络化、智能化转型的具象化、系统化呈现,同时也是一种新业态、新产业,将重塑生产形态、供应链和产业链,在推动农业提质、增效、降本、绿色、安全发展等方面蕴含着巨大潜力。
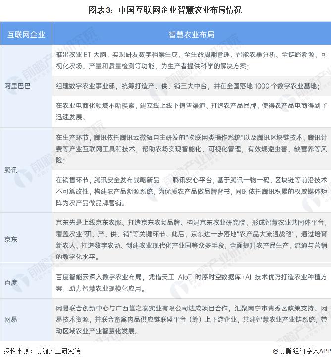
2、互联网企业开展智慧农业业务布局
目前智慧农业市场中主要产品包括农业领域的数据平台服务、农业无人机服务、农机自动驾驶服务以及智能化农业种植和畜牧养殖。从企业数量来看,根据企查查数据,目前我国以正常状态存续的智慧农业相关企业约 14000 家。农业无人机的数量和相关从业人员在国家和政府的扶持稳步提升。农机自动驾驶服务目前以天宝等外国企业为主,国内企业如中海达也在逐渐提升运营和科技水平,未来将会有更多的国内企业涌现出来。
国家乡村振兴战略、国家数字化农业战略等利好政策为智慧农业带来强劲的需求和增长动力,为智慧农业的发展提供良好的技术开放、应用实践和市场舆论环境;其次,5G、云计算、人工智能、大数据、物联网等技术逐渐成熟,为智慧农业的发展搭建起坚实的技术基础;同时,传统农业智能化的转型升级将带来新的市场红利。由此,阿里、腾讯、京东等互联网巨头纷纷加入智慧农业布局,为推动我国智慧农业建设做出努力。

从公司业务布局来看,智慧农业所涉及的细分领域较多,行业上市企业在业务布局方面各有重点,可根据不同的市场需求提供不同的产品或服务。其中,海芯华夏等企业智慧农业占比较高,达 100%;区域布局方面,智慧农业行业上市企业主要在国内开展业务,部分企业在境外也有业务,但业务占比较小。

从中国智慧农业行业上市公司最新动态和业务规划来看,各企业均在积极进行技术创新和研发,并尝试布局新领域,寻找新的增长点。如神州信息联合农业农村部大数据发展中心共同研发 " 农业农村大数据公共平台基座 ",提升农业农村部门数字化治理能力。
来源:前瞻网